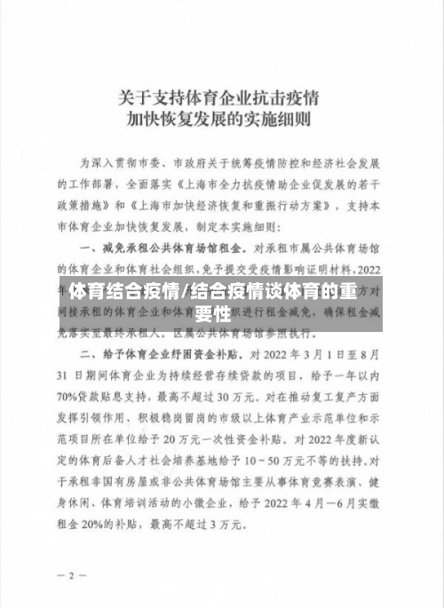
体育结合疫情/结合疫情谈体育的重要性
体育赛事艰难重启:赛事公司发力露营,赛事多元化运营
体育赛事在疫情防控常态化背景下艰难重启 ,赛事公司通过发力露营 、推进赛事多元化运营等方式积极应对挑战,推动行业复苏与发展 。体育赛事重启背景与政策支持2022年7月以来,国内多个省市在疫情防控常态化基础上逐步恢复线下体育赛事。此前 ,受疫情及白银越野赛事故等多重因素影响,户外体育赛事一度沉寂。

体育场地运营:滑雪场、水上运动基地、露营地等项目,受益于政策支持与消费需求 。体育赛事与IP:户外运动赛事运营 、媒体转播权、衍生品开发等产业链环节。体育科技融合:VR/AR户外体验、运动大数据平台 、智能安全设备等创新领域。风险提示 市场波动风险:体育产业受宏观经济、政策调整影响较大 ,需关注行业动态 。
涉及体育的股票主要集中在体育赛事运营、体育用品制造、体育传媒 、健身服务等领域,不同细分板块的股票表现与行业趋势、赛事热度、消费需求密切相关。
经营范围其经营范围广泛,涵盖了体育健康服务 、健身休闲活动(不含高尔夫球运动)等核心体育业务,这意味着公司可能拥有专业的健身设施和场地 ,能够为消费者提供多样化的健身服务,满足不同人群的健身需求。
浙数文化:旗下拥有电竞赛事运营平台,布局数字体育消费场景。健身器材与运动装备 舒华体育:国内健身器材龙头 ,产品涵盖家用及商用健身设备,受益于全民健身热潮 。 金陵体育:专业体育器材制造商,主要服务于赛事场馆及学校体育设施。
体育消费相关的股票主要集中在体育用品制造、赛事运营、体育场馆建设 、健身服务等领域 ,以下是具体分类及代表企业:体育用品制造与销售 运动鞋服龙头:安踏体育(港股)、李宁(港股+A股)、特步世界(港股) 、361度(港股),这些企业聚焦专业运动装备研发,覆盖跑步、篮球等核心品类。

体育锻炼对疫情防控的好处?
〖壹〗、坚持居家体育锻炼能防治疾病:积极参加体育锻炼能提高人体免疫力 ,是预防疾病的良好手段,也是辅助治疗某些疾病的积极措施 。体育锻炼可使人肌肉结实有力,呼吸循环功能改善 ,肺组织弹性良好,能不断促进体内物质能量代谢,因此疾病就不易发生。
〖贰〗 、补充水分:每天至少饮用8杯水(约2升),运动中可少量多次补水 ,防止脱水影响运动表现和健康。防疫期间的运动意义:疫情防控是一场持久战,学生需以积极心态和饱满热情参与运动,通过增强体质提升抵抗力 ,为战胜疫情贡献力量 。坚持锻炼不仅能改善身体状态,还能缓解焦虑情绪,保持心理健康。
〖叁〗、规律且适度的体育锻炼有助于增强心肺功能、提高免疫力 ,使身体处于良好的状态,能够更好地抵御病毒的侵袭。正确认知:男子通过大量阅读与疫情防控有关的报道,对新冠病毒的传播方式与致病能力有一定认识 ,坚信自己能战胜新冠病毒感染 。在确认自己症状不严重后,乐观地决定不去医院诊治,选取居家治疗。
〖肆〗、试述大学公共体育课在新冠疫情期间的作用是增强学生的体质。发展学生的身体素质和运动能力的教育课 。
〖伍〗 、因为这一次疫情 ,使人们认识到增强免疫力的重要性,认识到日常加强体育锻炼,是拥有一个好身体的基础。所以人们都更加注重体育锻炼,许多新冠肺炎患者在康复后也想及时进行锻炼 ,好提高自身的免疫力。但是新冠肺炎病人在康复后要根据自己的身体情况,心理状况,心肺功能等进行综合评估 ,再决定锻炼的方法。
教育部:暂停恢复大型体育活动和聚集性活动
〖壹〗、教育部在新冠肺炎疫情期间要求暂停恢复学校体育单项赛事、综合性运动会等大型体育活动和聚集性活动,以保障师生生命安全和身体健康 。具体内容如下:政策背景:当前全国本土疫情传播已基本阻断,但境外疫情呈加速扩散蔓延态势 ,我国疫情输入压力持续加大。大型体育活动和聚集性活动人员集散量大 、流动量大,疫情传播风险较高。
〖贰〗、暂停恢复聚集性活动为教育部13日印发的通知内容;华中科技大学大四生返校后需在5月26日 - 31日完成离校手续,可理解为返校即毕业 。以下是详细信息:暂停恢复聚集性活动13日 ,教育部印发通知暂停恢复大型体育活动和聚集性活动。
〖叁〗、武汉发放2000万元惠民消费券自4月15日起,武汉市民可通过指定平台领取惠民消费券,总额达2000万元 ,旨在刺激消费 、促进经济复苏。教育部暂停学校大型体育活动教育部发布通知,要求各地暂停恢复学校大型体育活动和聚集性活动,以降低疫情传播风险,保障师生健康安全 。
〖肆〗、暂停举办大型聚集性体育活动主要基于以下原因:增加聚集性疫情发生风险:人员的聚集是传染病传播的重要条件之一。大型聚集性体育活动会吸引大量人员参与 ,包括运动员、观众 、工作人员等。在这样的人员密集环境中,一旦有传染源存在,病毒或细菌等病原体就更容易在人群中传播 ,从而增加聚集性疫情发生的风险 。