疫情病句修改(疫情语病)
修改病句通过这次疫情防治工作使我深刻体会到了生存的意义?
或:这次疫情防治工作使我深刻体会到了生存的意义。【注】虽然这个病句的最主要毛病不在这里,但是“生存 ”改成“生命”更好一些 。

这句话是病句 ,可以改为:经过这次疫情,我们切身感受到人类面临的共同挑战,明白了许多原来不懂得的道理。
“通过”和“使 ”不能同时出现 ,不然缺少主语。可以删去其中一个 。
通过这次疫情,大家都明白了锻炼身体的重要意义。这次疫情,使大家都明白了锻炼身体的重要意义。
答案:修改后:“为了减少雾霾天气的发生 ,政府制定了严格的空气污染防治措施,并呼吁市民绿色出行 。”解析:原句“减少雾霾天气”搭配不当,应改为“减少雾霾天气的发生 ”。综合强化训练练习1下列句子中,语病类型相同的一组是:①通过这次培训 ,使我掌握了多项技能。
疫情期间我们要避免少去人群聚集的地方防止感染,修改病句?
〖壹〗、“避免”和“少去”语义重复,可选其一。修改为:疫情期间我们要少去人群聚集的地方防止感染 。希望能帮到你。
〖贰〗 、疫情期间,游客聚集行为存在极大安全隐患 ,应严格遵守防疫规定,避免聚集。聚集行为增加感染风险:疫情期间,人群聚集会显著增加新冠病毒传播的风险 。例如 ,南宁石门森林公园在樱花开放期间,周末两天有700到800人密集扎堆前往公园踏青赏花,这种聚集行为极易导致病毒传播。
〖叁〗、避免人群聚集的重要性 减少感染风险:人群聚集是疫情传播的高风险环境。在密集的人群中 ,病毒更容易通过飞沫、接触等途径传播,从而增加感染的风险 。维护公共安全:避免人群聚集不仅是对个人健康的负责,也是对公共安全的维护。减少人群聚集可以降低疫情爆发的可能性 ,保护更多人的生命安全。
〖肆〗 、社交活动方面不聚集、不扎堆,少去人流量大的地方,减少不必要的聚会 。人群聚集的场所空气流通相对较差,病毒传播风险较高 ,减少聚集能有效降低感染几率。信息传播方面不信谣,不传谣,避免不必要的恐慌 ,也不要给他人制造恐慌。

在疫情期间我们必须每天养成戴口罩和勤洗手修改病句有几种改法?
〖壹〗、回复:—,疫情期间,我们必须养成:每天戴口罩和勤洗手的良好习惯 。二 ,疫情时期,坚持戴口罩和勤洗手,是必须注意的事儿。三 ,今后要养成,戴口罩和勤洗手的好习惯。
〖贰〗 、生活方式的重塑日常习惯的改变:出门戴口罩、定期做核酸、回家先消毒等成为生活标配。就像文中提到“出门前戴好口罩,出门后先做个核酸 ,不带口罩出去总觉得自己缺点啥,好像没有穿衣服光着身子出了门”,这种习惯的养成深刻改变了我们的日常行为模式 。
〖叁〗、日常防护措施勤洗手:使用肥皂或洗手液,用流动水洗手 ,洗手时间不少于20秒。若没有流动水,也可使用含酒精的免洗洗手液。在咳嗽 、打喷嚏后,接触公共物品后 ,准备食物前、中、后,用餐前,上厕所后等情况下都应及时洗手 。正确咳嗽和打喷嚏:咳嗽或打喷嚏时 ,用纸巾或肘部遮挡口鼻,避免飞沫传播。
〖肆〗 、疫情期间勤洗手 疫情期间勤洗手,疫情当下 ,尚无有效的药物治疗,唯有勤洗手和戴口罩是减少感染新冠病毒的有效法宝,可是频繁的洗手也会带来一些问题 ,所以疫情期间勤洗手至关重要,大家一定要重视!疫情期间勤洗手1 其实之所以要大家勤洗手,主要还是因为新型冠状病毒的传染性非常强。
〖伍〗、保持健康生活方式,做好个人清洁卫生 在疫情期间遵照少出门 ,戴口罩,勤洗手的原则,主动隔离 ,保持个人和居家的清洁卫生 。要保持作息规律,保证睡眠时间,合理膳食均衡营养 ,增强自己的免疫力和抗病毒能力。
修改病句
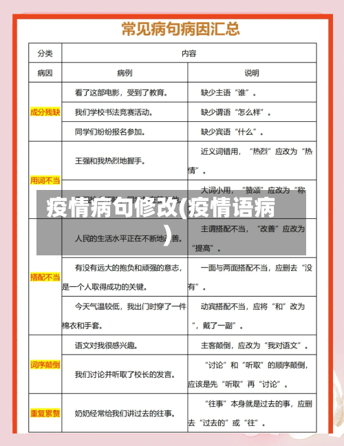
个人建议修改病句要“一读二找三改四检查 ”。 一读:读通句子,弄清原句的本意 。本意是指原句所要表达的主要意思。 二找:确定句子的病症。要修改病句,先要找到句子的病证 ,确定病因 。 三改:对症下药。 四检查:改完后还得重读一两遍,看看有毛病的地方是否都修改了,修改的是否恰当 ,是否保持了句子的愿意。
其次:修改病句的几种常用符号—改正、增补 、添加、删除、调换。 常见病句类型有 1 成分残缺 2用词不当 3搭配不当 4词序颠倒 5前后矛盾 6重复罗嗦 7不符逻辑 8分类不当 9指代不明 10关联词用错 最后:修改病句我们总结归纳为四个步骤:读 、找、改、查,在具体的病句中诊断病句的类型,再确定“病因”,对症下药 。
展开全部 找准病因:通读句子 ,分析词语和句子的意思,注意标点符号的使用。 对症下药:根据病因,选取合适的修改方法。 细心检查:修改完病句后 ,仔细检查通顺性和正确性,注意标点符号 、词语搭配、语序和语法规则 。
二找:确定句子的病症。要修改病句,先要找到句子的病证 ,确定病因。 三改: 对症下药 。根据语句的病症及原因,经过认真思考,采用增、删、调 、换等方法 ,动手把错的地方改正。 四检查:改完后还得重读一两遍,看看有毛病的地方是否都修改了,修改的是否恰当。
修改病句的方法 『1』用词不当 ①感情色彩不当 。如:他那认真刻苦的学习精神 ,值得我们每个同学效尤。(“效尤’的意思是“学坏的样子”,是贬义,用在这里不合适,应改为“学习 ”。) ②关联词用错 。 如:只有坚持核查 ,就能和平解决伊拉克问题。(“只有”和“才”连用,应把“就 ”改为“才”。
如今人们素质的提高,决定着国家是否强大。(“是否”改为“的 ”)毛泽东永远激励我们 。(毛泽东后加“的事迹”)历史虽然背的东西很多 ,而且使我们增长知识。(“而且”改为“但是 ”)就算到了最后一刻,也切忌不要放弃!(将“切忌”删去)走进博物馆,觉得很豪华。
修改病句:为了防止非典疫情不在反弹,市领导要求各单位进一步加强管理...
“为了防止非典疫情不在反弹 ,市领导要求各单位进一步加强管理,制定严密的防范措施 。”一般情况下,政府部门是不会“防止”疫情“不再反弹 ”的 ,语句中“防止”与“不再”两词矛盾,去掉其中一个即可。
只有经常接触社会,密切联系群众 ,才能不断增强国防意识,时刻把国家安危和人民忧乐放在心上。(修改:只有经常接触社会、密切联系群众,我们才能不断增强国防意识,时刻将国家的安危和人民的心情放在心上 。) 为防止“非典 ”疫情不再反弹 ,市领导要求各单位进一步加强管理,制定严密的防范措施。
原句:为防止“非典”疫情不再反弹,市领导要求各单位进一步加强管理 ,制定严密的防范措施。(错误:不是“层次结构不清晰”,而是错误地用了两次否定,结果反而变成了肯定 ,即前半句变成“为了使非典疫情反弹 ”)修改:为防止“非典”疫情反弹,市领导要求各单位进一步加强管理,制定严密的防范措施 。
例:为了防止非典疫情不再反弹 ,市领导要求各单位进一步加强管理,制定严密的防范措施。(去掉“不”)句中出现多个否定词时要注意。例:科学发展到今天,谁也不会否认地球不是绕着太阳运行的 。